Abmahnung U+C Regensburg / Redtube Porno-Streaming

Tja, und da verstehe ich nicht, das 10000de€ für Gerichtskosten ausgegeben werden, weil ein Herr Wulf oder sien ehemaliger Sprecher die mal privat zum Freund gereist sind und keine Kosten von € im Huinderter Bereich evtl. ausgeglichen haben, die dem Freund entstanden sind onder die er nicht bezahlt haben wollte.

(geht mir auch so, ich fahre zum Freund nach Frankreich, wohne bei ihm und wenn ich dann bezahlen will, bekomme ich die leere Flasche Bier an den Kopf geworfen, weil er es als Beleidigung empfindet, wenn ich das geleerte Bier nun auch noch zahlen will.)

Aber ein Osnabrücker Gericht sieht es als Bagatelle an, wenn Millionen ohne Gegenwert bei Internetusern abgezockt werden, auch wenn groß kostenlos oben prangt und unten klein dann: Aetsch, ist aber ein Abo.
Die Millionen dürfen dann behalten werden, der User hätte ja genauer lesen dürfen.
DAS prangere ich an und das sollte mit so viel Aufwand verfolgt werden, wie die Frage, ob ein Ministerpräsident einen Freund besuchen darf, ohne das er dann bei der NSA Nachfragen muss, ob sein Freund irgendwo heimlich ein Bier zu viel für ihn bezahlt hat.
 
Keine news heute, hier wird ja ganz schön abgedriftet...

Irgendwer gewichtiges (Heise?) sollte eigentlich Redtube mal ein paar Fragen stellen, das wären doch mal hochinteressante Infos aus deren Logfiles:

- wer von welcher IP hat die Werke wann hochgeladen?
- Wie oft wurden diese in welchen Zeitraum abgerufen?
- Wurde direkt geclickt oder über einen Referrer darauf geleitet?
- Wurden die Werke regional gleichverteilt aufgerufen oder gibt es einen starken Überhang aus dem deutschsprachigen Raum?
- Wann und von wem wurde das Löschen der Werke beantragt?

Fragen über Fragen ...
 
Das passt hier rein:

http://www.heise.de/newsticker/meld...mmen-Tarif-Nachlass-bei-der-Gema-2066892.html
Während der Streit zwischen der Gema und der Google-Plattform YouTube weitergeht, hat die Verwertungsgesellschaft einen neuen Vertag mit zahlreichen anderen Streaming-Diensten geschlossen.
Das ist das, was die Öffentlichkeit von Streaming-Diensten weiß. Die sind werbefinanziert und über die Werbeeinnahmen fließen Gelder zu den Verwertungsgesellschaften.

Offensichtlich rechtswidrig ist da nichts.
 
http://www.n-tv.de/technik/Staatsanwalt-ueberprueft-IP-Gutachten-article11933741.html
Der Pressesprecher der Staatsanwaltschaft Köln, Ulrich Brehmer, sagte n-tv.de, die Behörde überprüfe derzeit, ob sie wegen falscher eidesstattlicher Erklärung Ermittlungen aufnehmen solle. Die Chancen, dass sich die Staatsanwaltschaft dafür entscheiden wird, sind groß. Denn offenbar handelt es sich bei itGurads nur um eine Briefkastenfirma. Das Gutachten wurde einen Tag nach deren Registrierung erstellt.

Auch eine Überprüfung des Rechteinhabers The Archive AG dürfte für die Kölner Staatsanwälte interessant sein.
 
Dafür hat die Bande doch ihre Strohmännchen. Der eidesstattliche Versicherer ist irgendein armes Würstchen, der schon die Holzkohle riecht. Selbst wenn der umfällt und plötzlich anfängt die "Wahrheit" zu sagen, wer soll dem denn glauben? Aussage gegen Aussage...
Da müssten Ermittler sofort mit ner TKÜ drangehangen haben, dann vielleicht...
 
Kann man das aber im Rahmen einer zivilen Klage überhaupt klären? Immerhin handelt es sich im Zeifelsfall dann (auch) um eine Straftat, bei denen eine rechtliche Würdigung anderweitig zu klären wäre:

KB-Law schrieb:
Eine Urheberrechtsverletzung kann zivilrechtliche (§§ 97 - 105 UrhG) aber auch strafrechtliche Folgen (§§ 106111a UrhG) nach sich ziehen. Der strafrechtliche Schutz stand in den Anfängen des Urheberrechts im Vordergrund (Nachdrucke) und hat in Zeiten der Produktpiraterie wieder große Bedeutung gewonnen. Da im Gegensatz zum Zivilrecht eine analoge Anwendung der Bestimmungen im Strafrecht nicht möglich ist (§ 1 StGB), findet keine vollständige Abdeckung der Verletzungshandlungen durch das Strafrecht statt.

http://kb-law.info/wt_dev/kbc.php?article=129&land=DE&mode=1&lang=DE
Sollte in einem zivilen Verfahren festgestellt werden, dass Strafrecht anzuwenden wäre, dann ist mMn eine abschließende Entscheidung zu Gunsten dem strafrechtlichen Ausgang des Verfahrens zurück zu stellen.
 
http://www.wz-newsline.de/home/pano...m-netz-staatsanwaltschaft-ermittelt-1.1508836
Anders als beim Download oder dem File-Sharing werden beim Streaming für die flüssige Wiedergabe teils temporär Daten zwischengespeichert. Es komme aber darauf an, «was der Durchschnittsnutzer dauerhaft an Kopie herausziehen kann», sagte Spindler, Medienrechtsprofessor in Göttingen, dem Blog «iRights».
Wenn der normale Nutzer nicht in der Lage sei, die temporär gefertigten Kopien weiter zu verwenden, liege seines Erachtens kein Urheberrechtsverstoß vor.
 
Die Person, die die Eidesstattliche Erklärung abgegeben hat, soll kein Chemikant zu sein, sondern ein ehemaliger Mitarbeiter von Kaspersky:
http://www.jaeger.co.at/Klienten/Be...bmeldung%20und%20Profilauswahl%20gel%F6st.htm

Der geschwärzte Teil der Eidesstattlichen Versicherung soll wie folgend lauten:
Ich bin technischer Fachberater für Software in Ingolstadt. Ich war bis Ende 2012 bei der Internet-Sicherheitsfirma Kaspersky Labs GmbH in Ingolstadt tätig.

Ich bin mit der Software "GladII" ("Software") und deren Funktionsweise bestens vertraut und führe die Auswertung der Ergebnisse durch.
Ich hoffe ja, daß der Software GladII nicht das gleiche Schicksal wiederfährt, wie damals Gravenreuths Explorer.

Ein Zeitungsartikel aus dem Jahr 2002 berichtet, daß Andreas R. eine Selbsthilfegruppe gründen will, die sich an Leute mit einem "zu hohen Lebensstandard" richtet. Die Meldung könnte das Motiv erklären:
http://www.donaukurier.de/lokales/ingolstadt/ingolstadt/art968,71074

Nebelwolf
 
Neue Korruptionsvorwürfe gegen die Regensburger Staatsanwaltschaft. - Da scheint es einen Schutzschirm zu geben!

Urmanns Complizen wollen reden. Nach dem Whistleblower, der Urmanns Verträge geleakt hat, meldet sich nun ein Geschäftspartner von Urmann zu Wort, der mit Abmahnungen des fehlenden Facebook-Impressums unterwegs war. Nachdem er sich von Urmann getrennt hatte, und die Facebook-Abmahnungen mit einem anderen Anwalt durchgeführt hatte, wurde er sofort Ziel staatsanwaltlicher Ermittlungen, einschließlich Hausdurchsuchung und Beschlagnahme der IT.

Regensburg-digital.de vergleicht nun das völlig unterschiedliche Vorgehen der Staatsanwaltschaft in zwei vergleichbaren wettbewerbsrechtlichen Massenabmahnungen. In meinen Augen steckte in der KVR Massenabmahnung deutlich mehr kriminelle Energie, als in der Facebook-Sache:

http://www.regensburg-digital.de/uc...regensburg-porno-abmahner-im-glueck/20122013/

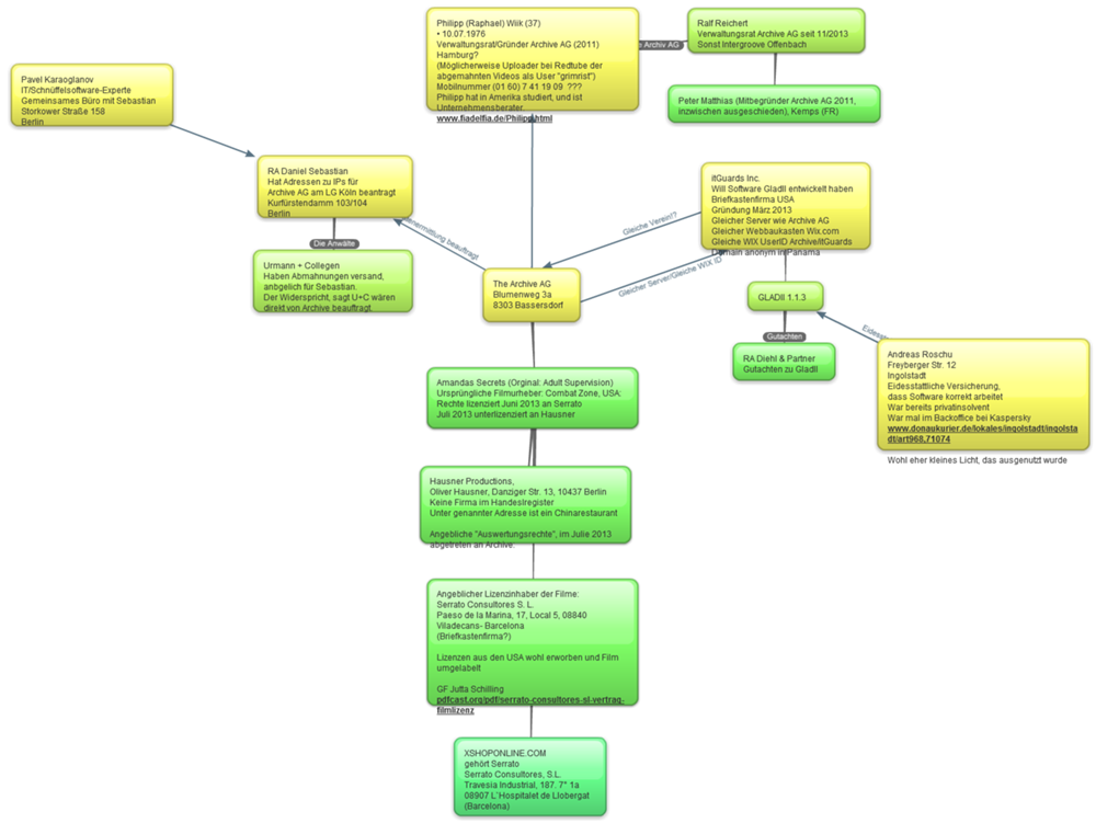
Die folgende Grafik visualisiert die Verbindungen zwischen den Beteidigten:
http://pbs.twimg.com/media/Bbyc-CRCAAA82r9.png:large

Nebelwolf
 
http://www.spiegel.de/netzwelt/web/...itet-weitergabe-von-ip-adressen-a-940113.html
Weil sie auf Redtube Porno-Streams angeguckt haben, wurden Tausende Nutzer von einer Kanzlei abgemahnt. Jetzt meldet sich erstmals der Betreiber der Seite zu Wort: Das Verhalten der Anwälte sei "unethisch", man selbst habe keinerlei Daten weitergegeben.
....
Auffallend still haben sich dagegen bisher die Betreiber des Portals verhalten. Jetzt hat Alex Taylor, Vice President von Redtube, SPIEGEL ONLINE einige Fragen beantwortet.

Dass er sich zu Wort meldet, ist nicht verwunderlich. Es ist anzunehmen, dass Redtube nach dem Bekanntwerden der Abmahnwelle einen deutlichen Rückgang der Zugriffszahlen hinnehmen musste. In welchem Maße der Traffic auf dem Portal zurückgegangen ist und wie sich das auf die Einnahmen auswirkt, mochte Taylor allerdings nicht sagen.
 
Die folgende Grafik visualisiert die Verbindungen zwischen den Beteidigten:
http://pbs.twimg.com/media/Bbyc-CRCAAA82r9.png:large
Serrato Consultores SL kenne ich nicht. Aber es gibt noch eine "Alster Media SL" mit den GFen J. Sch. und G.Sch., da gibt es Überschneidungen. Vielleicht findet jemand eine Erklärung...
http://www.empresia.es/empresa/serrato-consultores/
s.a. "S A G Mediatainment" (trailersforfree.de u.a.)
Serrato bietet Produkte an wie "Immobilienfonts". Was auch immer das sein soll...
vielleicht weiß man hier mehr:
http://www.afproductions.de/referenzen/index.html
 
Zuletzt bearbeitet:
Spektakuläre Wende im Fall der Redtube-Abmahnungen. Das Landgericht Köln, das tausende Internetnutzer der Abmahn-Kanzlei Urmann + Collegen ausgeliefert hatte, rudert zurück. Das Ansehen von Videos im Internet sei möglicherweise doch erlaubt, haben die Richter offenbar festgestellt. Für die Abmahnkanzlei ist das ein Schlag ins Gesicht. Ob alle Opfer der Abmahnwelle davon profitieren, ist aber offen.

http://www.computerbetrug.de/2013/1...andgericht-koeln-rudert-offenbar-zurueck-8075
 
Zurück
Oben